COMPANY

企業情報

HOME | 企業情報

会社概要


商号

株式会社 平石運送

所在地

〒829-0343

福岡県築上郡築上町西八田1723-9

連絡先

TEL 0930-57-4577

FAX 0930-57-4588

E-mail hiraishi@vega.ocn.ne.jp

創業

1983年(昭和58年)

設立

1992年(平成4年)3月19日 有限会社設立

2018年(平成30年)4月13日 株式会社に移行

資本金

20,000,000円

取締役

代表 平石正信

木島勝利

吉田幸泰

従業員数

63名

事業内容

一般貨物自動車運送事業

貨物運送取扱事業

倉庫の賃貸、整理、管理及び運営業務

梱包業

不動産の所有、売買、賃貸借、仲介及び管理

自動車の販売及びリース業

古物の販売業

前各号に附帯する一切の業務

主取引先

大分製紙株式会社 株式会社内本開発

株式会社エスラインギフ 株式会社MLS

菊竹産業株式会社 菊池運輸倉庫株式会社

株式会社北九州物流サービス

九州福山通運株式会社

株式会社グリーンコープミルク

佐藤食品株式会社 株式会社サクラ物流

下郷農業協同組合 JPロジスティクス株式会社

高矢製麺株式会社 株式会社デイオー運輸

株式会社テクノ 東洋木材株式会社

株式会社バンテック

福岡運輸システムネット株式会社

株式会社ホールディングス 株式会社MITAKE

株式会社ヤクシン運輸 ユニプレス物流株式会社

主銀行

福岡銀行 北九州銀行 西日本シティ銀行

 

アクセス


 

お車の場合

高速道路「築城IC」で下車し、車で5分。
※駐車場は敷地内にございます。 

電車の場合

JR日豊線「築城駅」で下車し、徒歩5分。

指定業者 第1号


 株式会社 平石運送は所在地である福岡県築上郡築上町の第1号指定業者として登録されています。

▲クリックで拡大表示
▲クリックで拡大表示

安全性優良事業所


株式会社平石運送は、安全性優良事業所として認定されています。

▲クリックで拡大表示
 

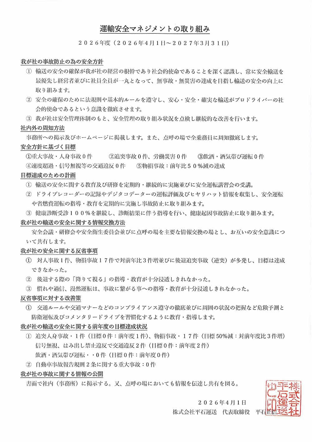
運輸安全マネジメント


株式会社 平石運送では、運輸安全マネジメントを徹底し、交通事故防止に努めています。

▲クリックで拡大表示
 

安全宣言


株式会社 平石運送では、安全方針を設定し、お客様に満足していただける運送会社を目指しています。

▲クリックで拡大表示
 

パートナーシップ構築宣言


株式会社 平石運送は、取引先や事業者の皆様との連携、共存共栄を進めることで、新たなパートナーシップの構築を推進します。

▲クリックで拡大表示
 

お問合せ

C O N T A C T
画像


お見積りやご用命、採用のお申込みや、
その他不明な点がございましたら
下記フォームよりお気軽にお問合せ下さい。